新疆维吾尔自治区国防动员办公室
政府信息公开
政府信息公开制度
法定主动公开内容
政府信息公开年报
索引号:
rfb000000/2025-00004
发文字号:
发布机构:
成文日期:
2025-11-28
有
效
性:
标
题:
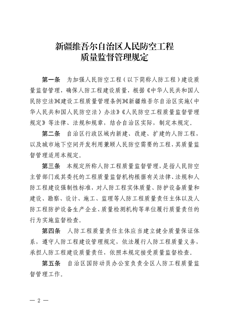
关于印发《新疆维吾尔自治区人民防空工程质量监督管理规定》的通知
关于印发《新疆维吾尔自治区人民防空工程质量监督管理规定》的通知
发布时间:2025-11-28 浏览次数:
【字体:
大
中
小
】
分享到:
附件下载:
关于《新疆维吾尔自治区人民防空工程质量监督管理规定》的政策解读.mp3
关于《新疆维吾尔自治区人民防空工程质量监督管理规定》的政策解读.wps
关于印发《新疆维吾尔自治区人民防空工程质量监督管理规定》的通知.docx
相关链接:
《新疆维吾尔自治区人民防空工程质量监督管理规定》政策解读
法定主动公开内容